日期:
当前位置: 首页>>服务大厅>>业务指导>>正文

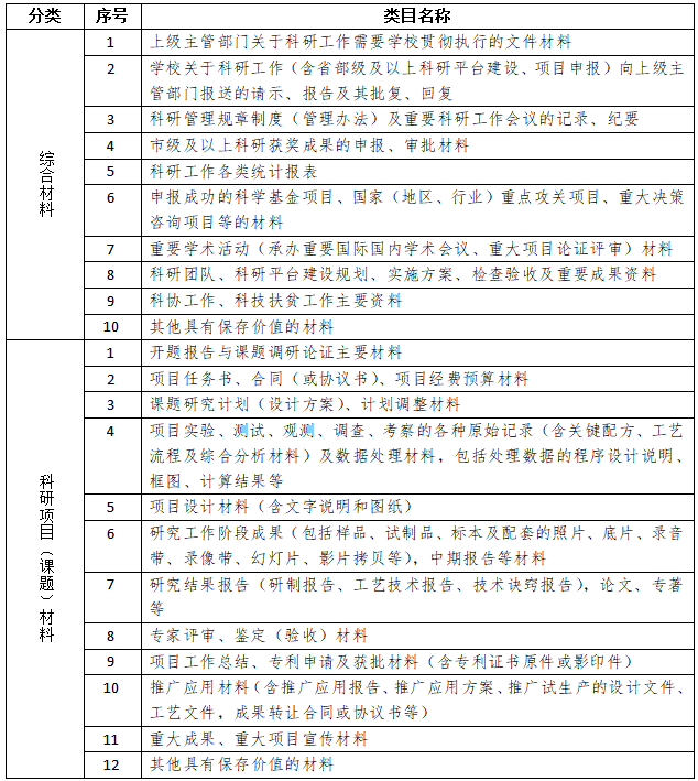
科学研究类材料归档细目

发布时间:25-02-26 14:23:00  浏览次数:


通知公告

更多

为您服务

更多

预约电话:023-65023388

服务时间:上午 08:30-11:30 ;下午 2:00-4:30

办公地址:博闻楼3楼

暑期值班安排

重庆科技大学档案馆

重庆市沙坪坝区虎溪大学城东路20号

电话(传真):023-65023388   邮编:401331