首页
本馆概况
服务大厅
法制法规
下载中心
毕业生档案
日期:
当前位置:
首页
>>
服务大厅
>>
业务指导
>>
正文
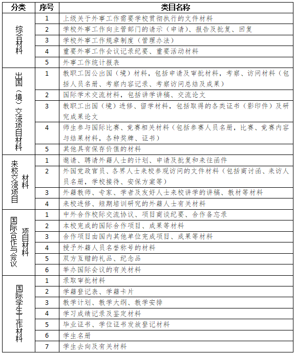
外事类材料归档细目
发布时间:25-02-26 11:35:31 浏览次数:
上一条:
出版类材料归档细目
通知
公告
更多
16
10
关于做好2025级新生档案建档移...
关于做好2025级新生档案建档移...
03
06
关于做好2025届毕业生档案工作...
关于做好2025届毕业生档案工作...
19
05
关于做好2024年度档案归档工作...
关于做好2024年度档案归档工作...
28
04
关于清理2025年毕业生档案的通...
关于清理2025年毕业生档案的通...
为您
服务
更多
预约电话:023-65023388
服务时间:
上午
08:30-11:30 ;
下午
2:00-4:30
办公地址:博闻楼3楼
暑期值班安排
-----相关链接-----
重庆档案信息网
国家档案局
重庆师范大学档案馆
重庆邮电大学档案馆
西南大学档案馆
重庆大学档案馆
重庆科技学院图书馆
重庆科技大学档案馆
重庆市沙坪坝区虎溪大学城东路20号
电话(传真):023-65023388 邮编:401331